Bu konuda daha fazla bilgi almak veya sorularınızı iletmek için İnsan Kaynakları birimimizle iletişime geçebilirsiniz.
Kalite Kontrol Birimi

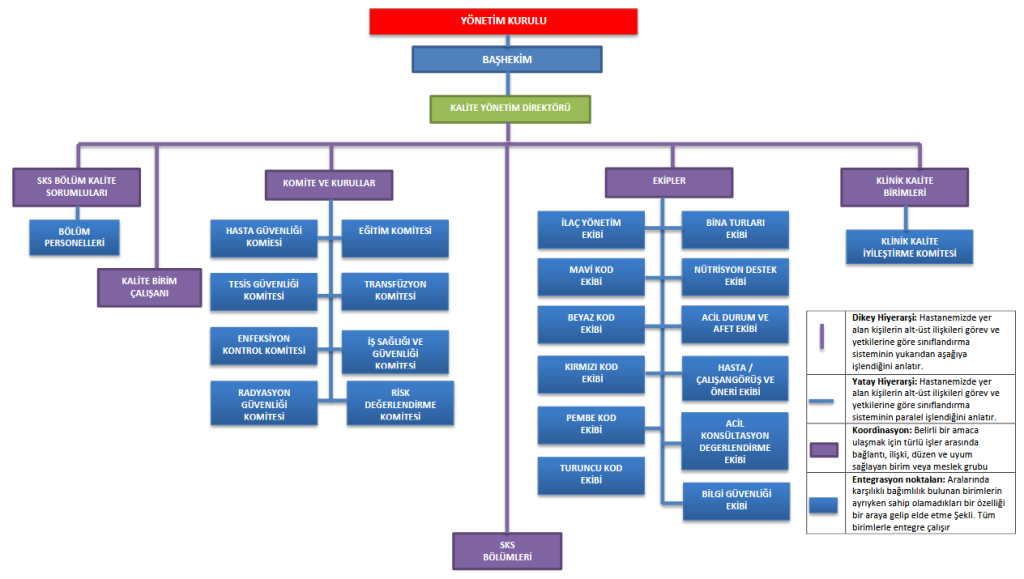
ÖZEL MMT AMERİKAN HASTANESİ KALİTE BİRİMİ ORGANİZASYON ŞEMASI

Kalite Yönetim Birimimiz, hastanemizde sunulan sağlık hizmetlerinin sürekli iyileştirilmesi, hasta ve çalışan güvenliğinin sağlanması, yasal ve uluslararası standartlara uyumun sağlanması amacıyla faaliyet göstermektedir.
Yukarıdaki organizasyon şeması; kalite yönetiminin hastane genelinde nasıl yapılandığını, görev ve sorumlulukların nasıl dağıtıldığını ve bu yapının nasıl işlediğini göstermektedir. Yönetim Kurulu ve Başhekim’in liderliğinde, Kalite Yönetim Direktörü koordinasyonunda çalışan birimimiz; komiteler, ekipler ve SKS bölümleriyle birlikte entegre bir yapıda görev yapmaktadır.
Kalite birimi; hasta güvenliğinden enfeksiyon kontrolüne, ilaç yönetiminden acil durumlara kadar birçok konuda çalışan komite ve ekiplerle iş birliği içinde çalışmakta, sürekli ölçüm ve değerlendirmelerle gelişimi desteklemektedir. Klinik kalite birimleri ve iyileştirme komiteleri ile hasta bakım kalitesini artırmaya yönelik sistematik çalışmalar yürütülmektedir.
Ayrıca organizasyon şemasında görülen:
Dikey hiyerarşi, yönetsel sorumluluk zincirini,
Yatay hiyerarşi, aynı düzeydeki birimler arası görev paylaşımını,
Koordinasyon, iş birliği ve görev uyumunu,
Entegrasyon noktaları, tüm birimlerin ortak hedefler doğrultusunda birlikte çalışmasını temsil etmektedir.
Kalite Yönetim Birimimiz; hasta memnuniyetini, hizmet kalitesini ve güvenliği merkeze alarak, sürekli gelişim ilkesiyle çalışmalarına devam etmektedir.